无尘布属于干法非织造布的一种,通过百分百涤纶双编织制成,布面柔软且摩擦不掉纤维,不论是吸水性还是清洁效率都很不错。无尘布不论是在工业还是医疗领域的运用都比较广泛,本文就带大家了解一下无尘布,包含它的特点及其用途。

无尘布的特点:
1,无尘布制品的清洗和包装都是在超净车间内完成。
2,无尘布是以木浆纤维维原材料,并运用气流成网的技术并通过加固工序后织成。
3,无尘布布面柔软,有着极佳的手感和悬垂感,同时无尘布还具有良好的吸水和保水性能。
无尘布的用途:
1,凭借着良好的吸水和保湿性能,无尘布在卫生用护理用品和特种医用品领域的的运用较为广泛。
2,无尘布在工业生产方面也有涉猎,包含擦拭导体生产线及微处理器装配生产线等,除此之外无尘布在周密仪器及完学航空领域也有运用。
3,因为制药领域对清洁程度的要求特别严格,无尘布常作为洁净抹布的生产布料。
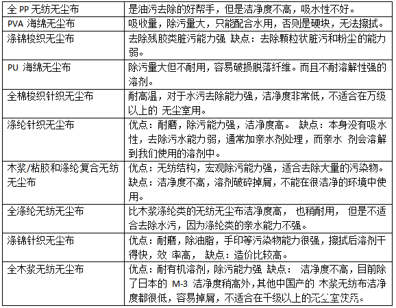
无尘布的分类及其特点:

免责声明:本站发布的有些文章部分文字、图片、音频、视频来源于互联网,并不代表本网站观点,其版权归原作者所有。如果您发现本网转载信息侵害了您的权益,如有侵权,请联系我们,我们会尽快更改或删除。
联系人:杨经理
手 机:13912652341
邮 箱:34331943@qq.com
公 司:优米体育入口官网下载app
地 址:江苏省昆山市新南中路567号双星叠座A2217