引进全自动转杯纺设备带来的思考 - 优米体育入口官网下载app
欢迎光临~优米体育入口官网下载app
  咨询电话:0512-55230820

公司新闻

引进全自动转杯纺设备带来的思考

很多人对“引进全自动转杯纺设备带来的思考”有误解或不了解,接下来就让小编带大家一起,一来和各位朋友进行共享,探索关于“引进全自动转杯纺设备带来的思考”的知识…

  浙江省新型面料品研发重点实验室 章友鹤/文
  
  全自动转杯纺纱技术是目前成熟的新型纺纱技术之一,也是我国棉花纺织织行业未来要大力推进的一项纺纱技术。有些企业为了加快转型升级,不惜重金盲目引进全自动转杯纺设备,却没有达到理想的效果。全自动转杯纺有哪些优势和弱势,如何引进全自动转杯纺,怎么做好产品的定位,如何能达到大效益等问题是许多企业在引进设备时必须要考虑的。  

  
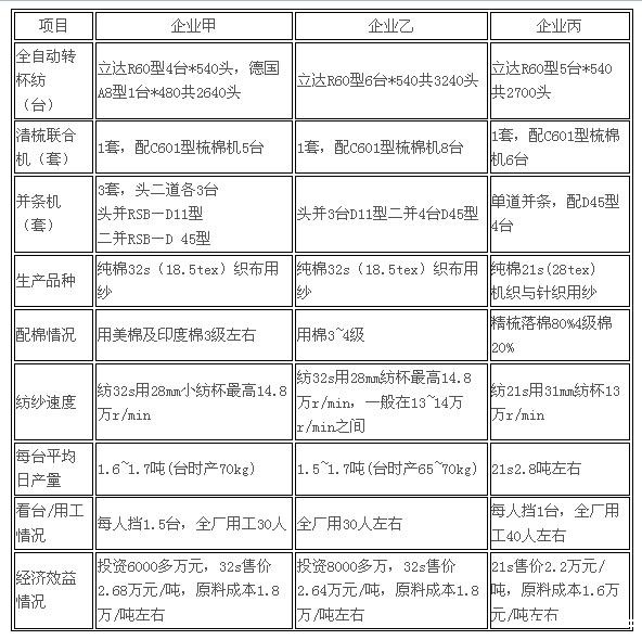
  转杯纺是一种新型纺纱设备,目前国内投入运行的已有350多万头。按设备类型分为全自动、半自动及一般型三种。全自动是先进的设备,国内尚未批量生产制造,故目前国内在使用的都是从国外引进的,因其价格昂贵,故所占比重不到10%。去年,浙江省有三家纺纱企业(为预防泄露企业数据,本文分别以甲、乙、丙称之)先后从瑞士站达公司、德国赐来福公司购买了16台全自动转杯纺纱机械及相应前纺配套设备,用来生产纯棉18.5~28tex织布用纱,取代环锭纺的同类纱线支数,具体数据情况见下表。  

  全程引进国际先进的转杯纺设备有什么优势和不足?能否为企业带来良好的经济效益?其进展前景如何?近笔者实地到三家企业进行了初步调查,对三家企业引进设备的情况、目前生产情况及其利弊进行了分析。  

  优势  

  智能高效节约成本

  

  从以上数据可分析出,用全自动转杯纺生产中细号纯棉花纱线有以下几点优势:

  

  生产效率高、设备配台少。以目前生产32s纱为例,纺杯转速均达到14万r/min左右;每台设备(540头)每小时生产量在70kg以上,每天产量在1.6~1.7吨,3台全自动转杯纺机(1620头)日产可以达到5吨,这相当于环锭纺1万锭一天的生产量。  

  同时,因其前道配套的清梳联和并条机也是引进设备,具有高速高效的特点,一台梳棉机可供一台转杯纺机,一套并条机可和2台转杯纺机配套,由于设备配台少,可节约厂房面积。  

  设备的自动化、智能化程度高,可简化人工操作,节约劳动用工。在前道清梳联和并条机上都采纳大卷装及自调匀整和在线检测等操纵技术。在转杯纺机上具有自动接头、自动络筒、自动装空管、自动清洁及电子清纱、在线检测、生产数据打印等功能,大大减少了人工操作,故用工可大幅度减少。  

  据了解配5~6台全自动转杯纺企业(相当于环锭纺2万锭规模)用工只有30~40人,是目前先进环锭纺设备的1/3,这对缓减目前面料企业用工多、招工难的困局有肯定的积极意义。  

  筒子卷装大、接头少、有利于织造整理。全自动转杯纺机生产的筒纱卷装容量大(3~4kg/只)如生产过程中不断头,筒纱上就无接头。偶有断头也有自动接头小车接头,去除了环锭纺人工接头和络筒机捻接头时出现的弱环纱和粗节纱等缺陷,由于纱的强力不匀率低,在后道整理中断头少、效率提高、布面疵点减少,这是目前织造厂欢迎用转杯纱的重要原因之一。  

  可使用较低等级原材料纺纱,有利于降低原材料成本。用于转杯纺纱的纤维在纺纱器上有第二次梳理和除杂的机会,故纺同规格的纺纱线其使用原材料可比环锭纺等级降低0.5~1.0级,并可使用部分精梳落棉。目前三家企业纺32s时使用原棉品级为3~4级,纺21s时使用精梳落棉比例高达80%时,成纱质量仍能达到用户要求,故其吨纱原材料成本可比环锭纺降低1000~2000元。  

  吨纱整理费率可高于环锭纺纱。这是因为用转杯纺生产,其原材料成本和工费成本都低于环锭纺,故其吨纱整理费一般可比环锭纺高2000元左右。如目前用环锭纺整理32s纱,除原材料成本外,吨纱整理费在6000元左右可以保本或盈利,而用转杯纺吨纱整理费可达到8000元左右,提高了企业盈利益空间。  

  三家企业引进设备和生产情况表
    
    
  

  弱势  

  投资较大纱质有待提高

  

  全程引进转杯纺生产纯棉花纱线和环锭纺比较有以下几点弱势。  

  一次性投资太大,投资回收期难以估算。据了解甲和丙2家企业引进5~6台全自动转杯纺机及相应配套设备一次性投资均超过6000万元,乙企业投资更多,而这三家企业形成生产能力只相当于环锭纺2万锭左右的规模,而目前用先进的环锭纺成套设备(清梳联、带自动落纱细纱长机、托盘式自动络筒机等)2万锭规模、投资只需4000万元左右,故引进全自动转杯纺投资要比环锭纺增长50%。  

  而目前用全自动转杯纺生产的棉花纱线其价格和环锭纺相当,无价格优势。(32s纯棉花纱线在2.6万元/吨、21s为2.2万元/吨)。以新建一家6台全自动转杯纺工厂日产32s纱10吨纯棉花纱线为例:大年产量为3500吨,全年销售额仅9000万元左右,以吨纱利润2000元计,大年利润只700万元,而一次性投入要6000多万,回收期长达9~10年,如资金以银行贷款为主,则回收期更长。  

  用自动转杯纺机生产的纺纱线局限性仍较大。目前高纺纱线支数数为18.5tex(32s)纱,纺纯棉花纱线时速度已开到14万r/min以上,再要提高纺杯速度,据试验超过15万r/min)就会造成断头增加、效率下降、条干恶化。  

  目前在环锭纺机上通过适当技术改造可以生产竹节纱、包芯纱、赛络纺纱、紧密纺纱等多种新型纺纱线,而在转杯纺机上难以生产这些新型纺纱线。  

  用转杯纺生产的纺纱线质量还差于环锭纺。除了接头少、卷装大外,转杯纺和环锭纺比没有明显优势,且其单纱强力和条干均匀度还差于环锭纺。为了保持纺纱线肯定强力适应后道整理,转杯纺的纺纱线捻度要比环锭纺高10%以上,故其纺纱线手感不如环锭纺柔软。 

  投资增加,且质量不占优势。在引进转杯纺机同时引进前纺清梳联和并条设备,增加了投资,但从质量上看并不占优势。如国外生产的清梳联装备,其单机产量确比国内清梳联要高得多,高台时产量在100kg左右,但据国内多家使用单位分析,其生产条子的质量不如国产清梳联,特别是棉结、短绒较多。分析原因主要是国外设备为追求高产而采取重定量、高速度、强分梳的工艺,对纤维损伤较大。而从国外引进的并条机为追求高速多数是单眼并条机,目前的价格和国内生产同类型双眼并条机相当(都带自调匀整装置),但其生产效率达不到国产双眼并条机的产量,性价比也不如用国产并条机。  

  思考  

  选好合适机型做好产品定位

  

  根据以上对引进全程转杯纺生产线的利弊分析,为了使企业既要积极采纳先进装备,又能取得良好经济效益,不背上沉重的债务包袱,有以下几个问题是值得相关部门和企业深思的。  

  转杯纺的产品如何定位?从国内使用转杯纺生产企业的实际体会可以看出,随着纺纱线支数数的提高,其获得的经济效益是下降的。这是因为纺纱线支数数提高,必须相应增加纺纱线捻度,虽纺杯速度提高,但因捻度增加,输出的线速度反而比纺中粗纱下降。如同样用28mm小直径纺杯,纺32s纱时纺杯速度为14.8万r/min,引纺纱线速度为120米/分,而纺21s虽纺杯速度只13万r/min,但引纺纱线速度有140米/分,每台每天产量(540头)纺32s纱为1.6~1.7吨,纺21s可达2.8吨,如纺16s纱可达到4吨以上,纺10s以下纱产量更高。故企业普遍认为引进全自动转杯纺机,纺中粗支纱其经济效益好。  

  业内人士认为转杯纺有一个“可纺经济支数”的概念,转杯纺类型不同其经济支数也是不同的,全自动转杯纺设备经济支数在21s左右,半自动转杯纺经济支数为16s。故片面追求转杯纺高速度、纺高支纱是值得深思的,从经济效益分析、纺纱线支数数越高会使经济效益下降越多。  

  怎么选用全自动和半自动转杯纺?从相关统计提供数据看:我国从2007~2011年五年中共新增转杯纺产能178万头,其中引进全自动转杯纺机11.34万头,占总数6.37%;半自动转杯纺机145.2万头,占总数81.51%;一般性转杯纺机21.6万头,占12.12%。  

  从三种转杯纺在国内所占比重可以看出:半自动转杯纺机已是生产的主体设备,但其纺纱速度和接头质量和全自动转杯纺机尚有肯定差距(其接头是在人工辅助下完成),其纺纱高速度用33毫米纺杯时可达11万r/min,相差全自动2万r/min左右。  

  目前在浙江,许多企业用半自动转杯纺机速度操纵在10万r/min左右,纺纯棉21s和化学纤维30s纱时,由于其纺纱断头少、效率高,其纺纱线质量已基本上可达到和接近全自动转杯纺机水平,而其单头价格只全自动转杯纺单头价格50%(每台(360头)设备价格220万元)具有良好的性价比。这是国内近几年来快速进展半自动转杯纺的一个重要原因。企业应根据所纺品种来选择机型,以达到佳的经济效益。  

  如何选用转杯纺配套前道设备?目前上述三家企业所用前道设备也是随转杯纺设备一起从国外引进,其设备的总价均超过1000多万元,是否有引进的必要?目前引进转杯纺设备生产的品种基本以中细支纯棉花纱线为主,由于受纺纱线支数数的局限性并不能称为高端产品,且和环锭纺纺纱线品质仍有较大差距。同时用于转杯纺的原材料品质也没有环锭纺要求高,故其前纺配套设备应以经济有用为原则,只要生产的半制品质量能满足转杯纺生产就可以,并不肯定要选用国际先进设备。  

  从目前国内转杯纺生产企业分析,配套的前纺设备引进的只占30%,用国产设备的占70%以上,由于其设备购置花费可比引进设备节约50%以上,具有良好的性价比。  

  开发哪些品种才能取得良好的经济效益?用全自动转杯纺机来开发中细支针织物用纱,由于针织物纱的捻度小,在同样转杯速度下其产量可提高10%左右,这应引起相关企业重视。  

  转杯纺应及早摆脱对棉花的依存度,近年来国内棉花价格居高不下,使生产纯棉产品利润空间越来越小,如用先进的转杯机来开发非棉花纱线线或具有肯定功能性纺纱线,其经济效益将会更好,因此全自动和半自动转杯纺机生产品种方向也是值得探讨的一个问题。  

  此外,由于全自动或半自动转杯纺机运转速度较高,对生产环境也有较高的要求,特别是温湿度波动要小,故必须相应配套空调和除尘设备,否则会使断头增加、效率下降,质量恶化,不能充分发挥先进设备的生产效率,是得不偿失的。  

  
  扩展阅读
  全自动转杯纺纱技术是目前成熟的新型纺纱技术之一,其纺纱产品的适用范围从粗布、鞋面布、台布,进展到牛仔布、灯芯绒、细布、府绸以及针织物品等。这项技术的适用领域不断拓展,各种非棉产品也在积极开发中。目前,全自动转杯纺纱技术纺杯速度已达17万转/分,纺纱速度为350米/分,是环锭纺的6~10倍。
  

  为满足国内棉花纺织织企业的需求,2013年1月1日起,全自动转杯纺纱机的进口关税将从10%下调到5%,这将有利于我国面料企业积极引进高档设备,加快产业升级的步伐。

AAANHJJGHSFW
通过以上对“引进全自动转杯纺设备带来的思考”的讲述,您对“引进全自动转杯纺设备带来的思考”的理解和想法是怎么样呢,或者您有意采购面料,欢迎您在网站下面发表您的意见留言!


免责声明:

免责声明:本站发布的有些文章部分文字、图片、音频、视频来源于互联网,并不代表本网站观点,其版权归原作者所有。如果您发现本网转载信息侵害了您的权益,如有侵权,请联系我们,我们会尽快更改或删除。

用手机扫描二维码关闭
二维码
Baidu
map